2016年,10x Genomics公司推出ChromiumTM系統,這是一套分子條形碼和分析系統,由儀器、試劑盒和信息學軟件組成,能夠對接Illumina測序儀。
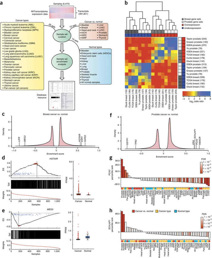
長的非編碼RNA(lncRNA)正在成為組織生理學和疾病過程(包括癌癥)的重要調節劑。為了描繪全基因組lncRNA表達,密歇根大學的研究人員從來自25項獨立研究的超過43 Tb序列的腫瘤,正常組織和細胞系中策劃了7,256個RNA測序(RNA-seq)文庫。他們將ab initio裝配方法應用于該數據集,產生了91,013個表達基因的共有人轉錄組。

超過68%(58,648)的基因被分類為lncRNAs,其中79%以前未被注釋。大約1%(597)的lncRNA含有超保守的元素,7%(3,900)與疾病相關的SNP重疊。為了優先考慮譜系特異性,疾病相關的lncRNA表達,研究人員采用非參數差異表達測試并提名7,942個譜系或癌癥相關的lncRNA基因。這里描述的lncRNA景觀可以闡明正常生物學和癌癥發病機理,并且可能對未來的生物標志物開發有價值。

誠邀各大測序公司及技術服務公司一起合作,為單細胞測序的發展貢獻力量。有合作意向請撥打:021-57790908,郵箱:zhujianming0374@163.com
轉摘請注明出處:謝謝配合